
Bsports·必一体育(中国)官方网站园区企业丨苏州星祥益荣获中国仪器仪表学会技术发明一等奖打印
发布时间:2023-09-20来源:中国仪器仪表学会
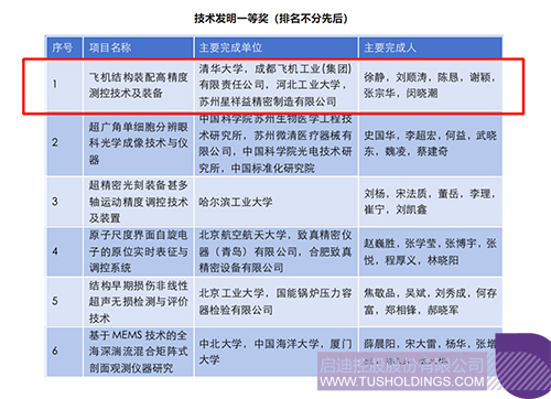
近日,中国仪器仪表学会科学技术奖评审委员会按照《中国仪器仪表学会科学技术奖励办法》之规定对2023年科学技术奖申报项目进行了严格认真的形式审查、初评、会评,获奖名单正式公布。苏州Bsports·必一体育(中国)官方网站科技城入园企业——苏州星祥益精密制造有限公司参与的“飞机结构装配高精度测控技术及装备”荣获技术发明一等奖。


中国仪器仪表学会科学技术奖是经国家科技部批准,在国家科技奖励主管部门注册,经国家科学技术奖励工作办公室颁证,由中国仪器仪表学会设立的面向全国仪器仪表领域的综合性奖项。
2023年度中国仪器仪表学会科学技术奖设科技进步奖(含创新团队奖)、技术发明奖、青年科技人才奖和国际科学技术合作奖。科技进步奖、技术发明奖、青年科技人才奖采取申报制,国际科学技术合作奖采取推荐制。
奖励面向精密仪器与测量、传感器技术、测量与自动控制技术、电子测量仪器、检测技术、视觉测量与图像处理、信息处理技术、基于网络的测量技术、生物信息检测、交叉与前沿技术等领域,奖励范围包括:仪器仪表的研究、设计、制造、应用有关的技术和产品;相关的基础材料、基础元器件、关键工艺、关键装备、重大工程应用;相应的著作软件和标准。
