
清华控股庆祝中国共产党成立100周年暨表彰先进大会召开打印
发布时间:2021-06-30来源:清华产业
迎建党百年
2021年6月29日,清华控股有限公司庆祝中国共产党成立100周年暨表彰先进大会召开。清华大学党委常务副书记姜胜耀,清华控股党委书记、董事长龙大伟,党委副书记、总经理赵燕来,党委副书记、纪委书记汪健,党委副书记、工联会主席张喜民等出席大会。大会由赵燕来主持。
大会在雄壮的国歌声中开始。
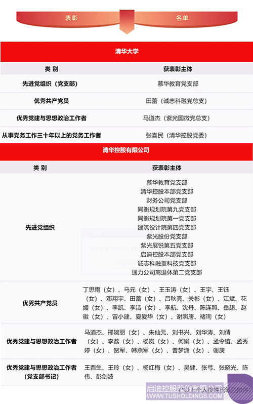
张喜民宣读了关于表彰清华控股先进党组织(党支部)、优秀共产党员、优秀党建与思想政治工作者的决定。慕华教育党支部等11个党支部被评为清华控股先进党组织(党支部),丁思雨等22名同志被评为清华控股优秀共产党员,马道杰等15名同志被评为清华控股优秀党建与思想政治工作者,王酉生等8名同志被评为清华控股优秀党建与思想政治工作者(党支部书记)。
先进党组织(党支部)

优秀共产党员


优秀党建与思想政治工作者

优秀党建与思想政治工作者
(党支部书记)

张喜民还通报了清华控股荣获清华大学表彰的情况:慕华教育党支部被评为清华大学先进党组织(党支部);诚志科融党总支田蕾被评为清华大学优秀共产党员;紫光国微党总支马道杰被评为清华大学优秀党建与思想政治工作者;张喜民获清华大学“从事党务工作三十年以上的党务工作者”表彰。
清华控股荣获清华大学表彰

▲从左至右:马道杰、田蕾、张喜民、陈伟
2021年,党中央首次颁发“光荣在党50年”纪念章;6月16日,清华大学举行了“光荣在党50年” 纪念章集中颁发仪式,清华产业共有72位老党员荣获该纪念章。此次大会特别邀请了其中3位老党员——马二恩、朱仙元、谢照唐出席大会。

▲ 姜胜耀讲话
姜胜耀代表清华大学党委对这次会议的胜利召开表示祝贺,向受表彰的先进党组织和优秀个人表示热烈祝贺。他强调,今年是中国共产党成立100周年,也是清华大学建校110周年,对清华产业来说,今年也将是全面完成党中央交给清华大学校企改革任务的收官之年,将进入历史发展的新阶段。在这样承前启后、继往开来的历史节点上,召开这次大会可谓意义非凡。
姜胜耀指出,在清华大学党委的领导下,清华控股党委团结带领产业的广大党员和干部群众,敢于担当,善于作为,甘于奉献,全力推进校企改革、稳定企业生产经营。清华控股党委班子和广大党员干部,无论是在过去快速发展时期,还是在校企改革转型时期,尤其是去年面对新冠疫情和校企改革的双重压力下,能够严格按照清华大学党委的统一部署和要求,全面加强党对企业的全面领导,一手抓改革,一手抓经营,同时着力解决和防范化解各种经营风险,保证了校企改革的顺利推进,取得了显著成绩。按照党中央关于高校产业改革的总体要求,清华产业积极推进,目前已经完成大部分改革任务,到了收官阶段。下一步清华产业将由综合性科技产业集团全面转型为全新的科技成果创新转化平台,作为清华大学服务社会的重要组成部分,持续推进学校科技成果转化,深度服务国家创新发展战略。
姜胜耀还对清华产业党员同志们提出了三点希望与要求:一是希望党员同志们继续抓紧抓实党史学习教育。特别是要深入学习贯彻习近平总书记在庆祝中国共产党成立100周年大会上的重要讲话精神,将学习成效转化为奋发进取的强大动力和开拓新局的坚定步伐,进一步提高政治站位,坚持党对企业的全面领导,全面从严治党,不折不扣落实好学校党委的部署和要求,保证清华产业的正确方向和稳定健康。二是要按照党中央和学校党委的指示和要求,全面完成校企改革。要以高度的责任感使命感紧迫感,保质保量完成好清华产业的转型与发展,努力服务于清华大学世界一流大学建设,服务于国家创新发展战略,在全面服务清华大学科研、教学和人才培养上做出新的更大的贡献。三是希望党委班子团结带领广大干部职工,勇挑重担。在改革全过程中能够稳定企业运行,增强企业效益,防范和化解各种风险,确保校企改革顺利完成,确保转型后的清华产业行稳致远。

▲龙大伟讲话
龙大伟在讲话中指出,按照党中央及学校党委的统一部署,今年上半年,清华控股党委及所属各级党组织、广大党员深入开展党史学习教育,从党的百年伟大奋斗历程中汲取前进的智慧和力量,转化成推动实际工作的强大动力。今年也是清华产业全面深化改革的关键时期,清华控股党委多措并举、狠抓落实,确保各项工作顺利开展:
一是一以贯之,全面坚持党的领导不动摇。2017年以来,清华控股党委在清华大学党委的领导和指导下,以一部章程(党建工作进公司章程)、一种体制( “双向进入、交叉任职”领导体制)、一批规则(以《党委工作会议规则》、《党的核心领导小组议事规则》为首的一系列规章制度)为中心,不断推动党的领导融入公司治理各环节,牢固确立并不断巩固党在校属企业中的领导地位。二是从严从实,全面加强基层党建工作。通过落实完善党建工作责任制,不断加强基层党组织建设,认真落实“三会一课”制度,严格党员管理,提升基层党务工作者的工作能力,努力把党建工作优势转化为企业的竞争优势、创新优势和发展优势。尤其在2020年抗疫大考中,清华控股党委及所属各级党组织交出了疫情防控和复工复产双合格的答卷,获得了清华大学以及北京市等上级单位的认可和表扬。博奥等多家下属企业及个人凭借抗疫期间的贡献荣获表彰。三是双管齐下,全面强化党风廉政建设。高度重视党风廉政建设,积极落实党风廉政建设党委主体责任和纪委监督责任,全面从严治企,为广大干部员工营造风清气正的干事创业氛围。四是攻坚克难,全面推进校企改革顺利收官。自2017年以来,校企改革始终是近年来清华控股党委工作的重中之重。在改革推进过程中,清华控股党委结合学校的实际情况和特点,不是简单地为完成任务将企业“一卖了之”,而是牢牢把握改革大方向,为改革企业严格筛选最有利于企业继续成长、最有利于发挥区域及产业协同、最有利于服务国家发展战略的优质投资者,确保这些诞生于清华的科技企业在未来仍能够结合清华科技优势和战略投资者的产业基础,继续为国家创新驱动发展战略和经济社会发展做出重要积极的贡献。经过近四年的努力,改革取得了较大的成绩,目前已面临全面收官。清华产业将由综合性科技产业集团全面转型为全新的科技成果创新转化平台,深度参与国家创新驱动发展战略实施,助力清华大学科技创新和人才培养。围绕这一校企改革的目标,探索和完善混合所有制条件下的企业党建工作,确保企业沿着正确方向发展,是新的发展阶段下对清华产业党建工作提出的重要课题和任务。
龙大伟强调,清华产业的改革发展各项事业离不开各级党组织和广大党员的共同努力。在新的发展阶段,各级党组织要有力发挥领导核心作用和战斗堡垒作用,广大党员干部要充分发挥先锋模范作用,坚持不懈用习近平新时代中国特色社会主义思想武装头脑,继续坚持把党史学习教育同企业中心工作紧密结合起来,更好地服务学校人才培养、科技创新和成果转化,确保校企改革顺利完成,实现清华产业战略转型,以优异成绩迎接中国共产党成立100周年。

▲赵燕来主持大会,张喜民宣读表彰名单
陈伟(慕华教育党支部)、田蕾和马道杰分别作为先进基层党组织、优秀共产党员、优秀党建和思想政治工作者代表发言,分别从党建如何引领中心工作和党员如何在工作生活中发挥先锋模范作用谈了具体做法和工作成效。

▲陈伟(左)、田蕾(中)、马道杰(右)发言
大会在高昂的《国际歌》中落下帷幕。
清华大学第十四次党代会代表,清华控股党委委员、纪委委员,清华控股第五次党代会代表,清华控股各分党委(党总支)委员,各单位主要经营负责人,各单位基层党支部书记、组织委员,清华控股本部部分党员代表等170余人出席大会。


